政府信息公开
搜索位置:
标题
全文
文号
匹配度:
精确
模糊
排序:
发布日期
相关程度
当前位置:
首页
>
政务公开
>
政府信息公开
>
法定主动公开内容
>
行政事业性收费和政府性基金目录清单
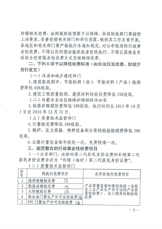
内蒙古自治区财政厅 发展和改革委员会关于取消部分自治区行政事业性收费项目和降低收费标准的通知
发布时间:2015-10-09 11:27
分享到:
打印
关闭
信息来源: